The hit HBO television series, Succession, is over. My wife, who is her own person, and I (any millions of fans around the world) are experiencing some cultural emptiness on Sunday nights as we reflect on an impeccably acted show that somehow humanized truly awful people. For the record, I am considering Succession’s place in my top five shows of all time (it is behind The Wire and The Sopranos). Reflecting on the imperfect outcomes for the deeply flawed family and conniving cast of characters, the series would have ended better for the Roy siblings if they had been more cooperative. From a behavioural perspective, the sibs failed because of their inability to cooperate with each other. From a late-stage capitalism, worshipping-of-individuals and money perspective, several characters failed to understand the cooperative potential of different, more human-centric business models that existed beyond the GoJo deal. “What if Succession was cooperative?” will undoubtedly be a case study consumed by MBA students for years to some, so let’s investigate this serious question.
What if Succession was cooperative?
Working cooperatively (or collaboratively)
The evidence is clear. Cooperative firms outperform individualistic ones because the enable more collaboration and co-creation to solve complex problems. According to HBR’s Francesca Gino, while every leader resoundingly claims that they value collaboration, few firms are walking the talk. Gino found that heavy-handed, logistical, and coercive tactics, such as open offices or making collaboration a corporate value, yielded some results, but not sustainable ones. Collaboration take what Gino calls a “psychological” approach:
When I analyzed sustained collaborations in a wide range of industries, I found that they were marked by common mental attitudes: widespread respect for colleagues’ contributions, openness to experimenting with others’ ideas, and sensitivity to how one’s actions may affect both colleagues’ work and the mission’s outcome. Yet these attitudes are rare. Instead, most people display the opposite mentality, distrusting others and obsessing about their own status. The task for leaders is to encourage an outward focus in everyone, challenging the tendency we all have to fixate on ourselves—what we’d like to say and achieve—instead of what we can learn from others.
Sound familiar?
From my perspective, this does not sound like the culture created by Logan Roy in which the likes of Kendall, Roman, Shiv, Tom, Frank, Gerri, Karl, and Cousin Greg operated. Muhammed Asif Khan highlights four common reasons for toxic employees like the ones in Succession getting promoted: their exceptional skills, their ability to court their bosses, their talent for self-promotion, and the potential toxicity of their supervisors. Gerri understands the dark. Tom is a self-promoting pain sponge. They all learned from a toxic supervisor, Logan Roy, who coerced and bullied his employees, rivals, and family to do what he wanted. This collection of toxic leaders are not well-positioned to effectively navigate the Waystar-Royco-GoJo world.
According to Crisp’s Michael Goethe, effectively navigating complexity requires, at the minimum, cooperation and, ideally, collaboration and co-creation (which means building a multi-billion dollar international business deal that will impact hundreds of thousands of employees and billions of people with a trusted and engaged team).
As absurd as it was, the Sibs – Kendall, Shiv, and Roman – bumbling their way towards a new media company reflected attempts at co-creation (not to mention showed a flicker of their ability to cooperate with each other towards a common goal).
Their destiny, however, was to squabble, snipe, and claw about their entitlement to Waystar Royco by coercing each other and voting board members to cede control. And they could not agree on who deserved control.
What if Waystar Royco was a cooperative?
The cooperative business model is a collaborative approach to ownership where members collectively own and govern the organization, sharing profits and decision-making power. It offers a better alternative to the shareholder model by prioritizing democratic participation, equitable distribution of resources, and long-term sustainability over maximizing profits for a select few. It fosters inclusivity, shared values, and a sense of community benefit.
Any firm, even Waystar Royco, can adopt tenets of the cooperative model to make their culture and operations more democratic, inclusive, and community centric.
But what if Waystar Royco was reincorporated as a cooperative enterprise?
Logan Roy, a symbol of the ‘silver tsunami’, could have explored the opportunity to sell Waystar Royco to his employees (many founders who sell their enterprise to its workers do so because their children are uninterested or incapable of managing the firm, so this feels on point). A cooperative worker buyout represents a method for employees to purchase an organization and reincorporate the firm as a cooperative that is co-owned by it’s employees. I think Logan would love this, especially if the deal yielded similar financial results for him and, I suppose, the Family Trust.
And it gets better.
The cooperative model is also highly adaptable. For example, Obran Cooperative, which is a worker-owned cooperative conglomerate corporation that spans healthcare, media, and employment services, offers member-ownership for investors (like the shareholder model). While worker-owners have control and receive most benefits, Investor Members can participate in the financial returns with their voting power within the cooperative. Investor Members vote based on the amount invested. In this way investor memberships act a lot like ‘normal’ stock, which would placate folks like Sandy and Stewy.
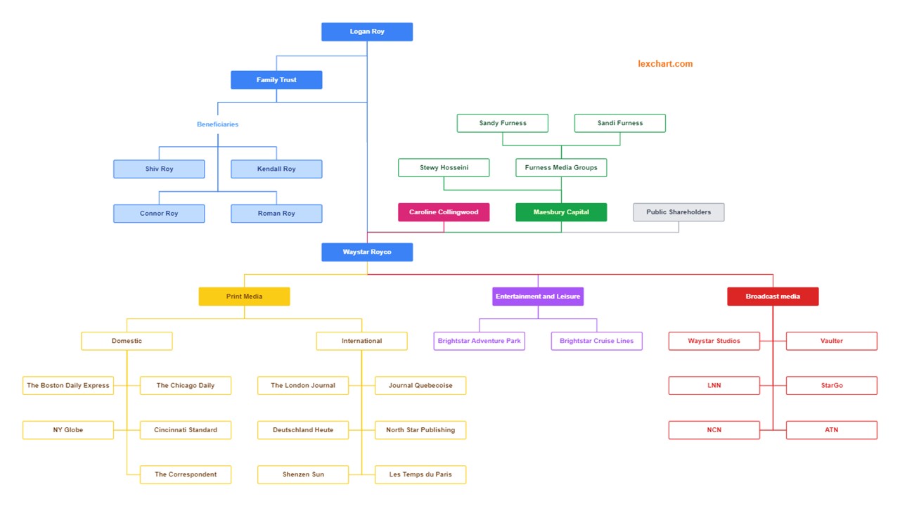
So, the governance structure and flow of value would go from this…

To something like this…
As it happens, public shareholders and Maesbury Capital could have their tendrils in Waystar Royco within a cooperative ownership structure.
As outlandish as it might seem (and acknowledging that, you know, Stewy probably doesn’t love democracy…), here are five potential cooperative governance models for the reimagined Waystar Royco (possibly rebranded “Waystar Roycooperative”?).
The Sibs Cooperative
There needn’t be “one head, one crown”, Kendall. Consequently, Shiv, Roman, and Kendall form a worker cooperative that sees them share strategic leadership and executive decision making for the co-op. Maybe they carve out divisions to lead. Maybe they lean into their strengths and oversee executive functions like government relations (Shiv), operations or human resources (Roman), and freestyle strategizing the numbers to the freshest beats (Ken).
Prediction: the Sibs focus too much on logistical and coercive cooperation/collaboration tactics, not psychological ones, and the co-op is short lived; it de-mutualizes and the investors sell it for parts (good parts).
The Gerri-Frank-Karl Cooperative
Similarly, Logan’s loyal, emaciated, and terrified captains co-create a worker cooperative that sees them assert power and direction from the c-suite. They competently and collaboratively govern by empowering skilled leaders across the firm’s various divisions, most of whom do not allow and/or cover up murders – like, several murders and even more deaths – that happened on cruises and in amusement parks.
Prediction: this viable governance and leadership model is poked at by the persistent Roy kids (especially Connor) who, as member investors, nearly ruin everything because they can’t understand the cooperative model no matter how many briefing notes and Twitter summaries Karolina and Jess throw at them. Also the scandals.
The Matsson-Stewy-Yee Cooperative
This option chooses chaos. No amount of cooperation, collaboration, or co-creation can save it.
The Disgusting Brothers Cooperative
No.
The Jess-Karolina-Gerri-Ebba Cooperative
Gerri is the CEO of Waystar Roycooperative. It is still a cooperative enterprise that is owned and controlled by its workforce, but the employees voted to have the most competent and least scared of the dark leader at the helm. Speaking of competence, Karolina, Jess, and Ebba have Gerri’s back.
Prediction: Jess and Gerri phase out the Kendall and Roman because the women know everything, which gives the leadership team autonomy and confidence to operate. This is probably the governance structure with the leadership team that has the best chance of refocusing the firm and, perhaps, reimagining it as a force for good (or at least not pure evil?) in the world.
What cooperative leadership teams from Succession did I miss? How many f-bombs would we get from Logan Roy as he reviewed this novel approach for him surfing the silver tsunami into retirement?







